Weber County Utah

  • SERVICES
    • Property Tax Relief
    • Marriage License
    • Passport
    • Pet License
    • Voter Registration
    • Health and Medical
    • Interactive Maps
    • Assessed Value Map
    • Online Services
    • Veterans
  • RESIDENTS
    • Appeal Property Value
    • County Library
    • Elections
    • Mailing Address Change
    • Tax History
    • Property Value
    • Assessed Value Map
    • Pay Taxes
    • Transfer Station
    • Weed Control
  • BUSINESS
    • Building Inspection
    • Business/Beer/STR License
    • Business Personal Property Filing
    • Property Tax Exemption
    • County Bids & Contracts
    • County Job Board
    • Redevelopment Agency
  • RECREATION
    • Archery Range
    • County Fair
    • Egyptian Theater
    • Golden Spike
    • The Ice Sheet
    • Ogden Conference Center
    • Parks
    • Recreation
    • Special Events Application
    • Sport Shooting Complex
    • Weber County Trails
    • Visit Ogden
  • GOVERNMENT
    • Transparency
    • Fraud Hotline
    • GRAMA & FOIA Requests
    • Opioid Settlement
    • Code/Ordinances
    • Department Directory
    • Social Media
    • Employee Portal
    • Training/Worker's Comp
  • Departments
    • Full Department List
    • Animal Shelter
    • Assessor
    • Attorney
    • Building Inspection
    • Clerk/Auditor
    • Commission
    • Economic Development
    • Elections
    • Engineering
    • County Fair
    • Health Department
    • Human Resources
    • Library
    • Parks
    • Planning
    • R.A.M.P.
    • Recreation
    • Recorder
    • Sheriff
    • Surveyor
    • Transportation Funds
    • Treasurer

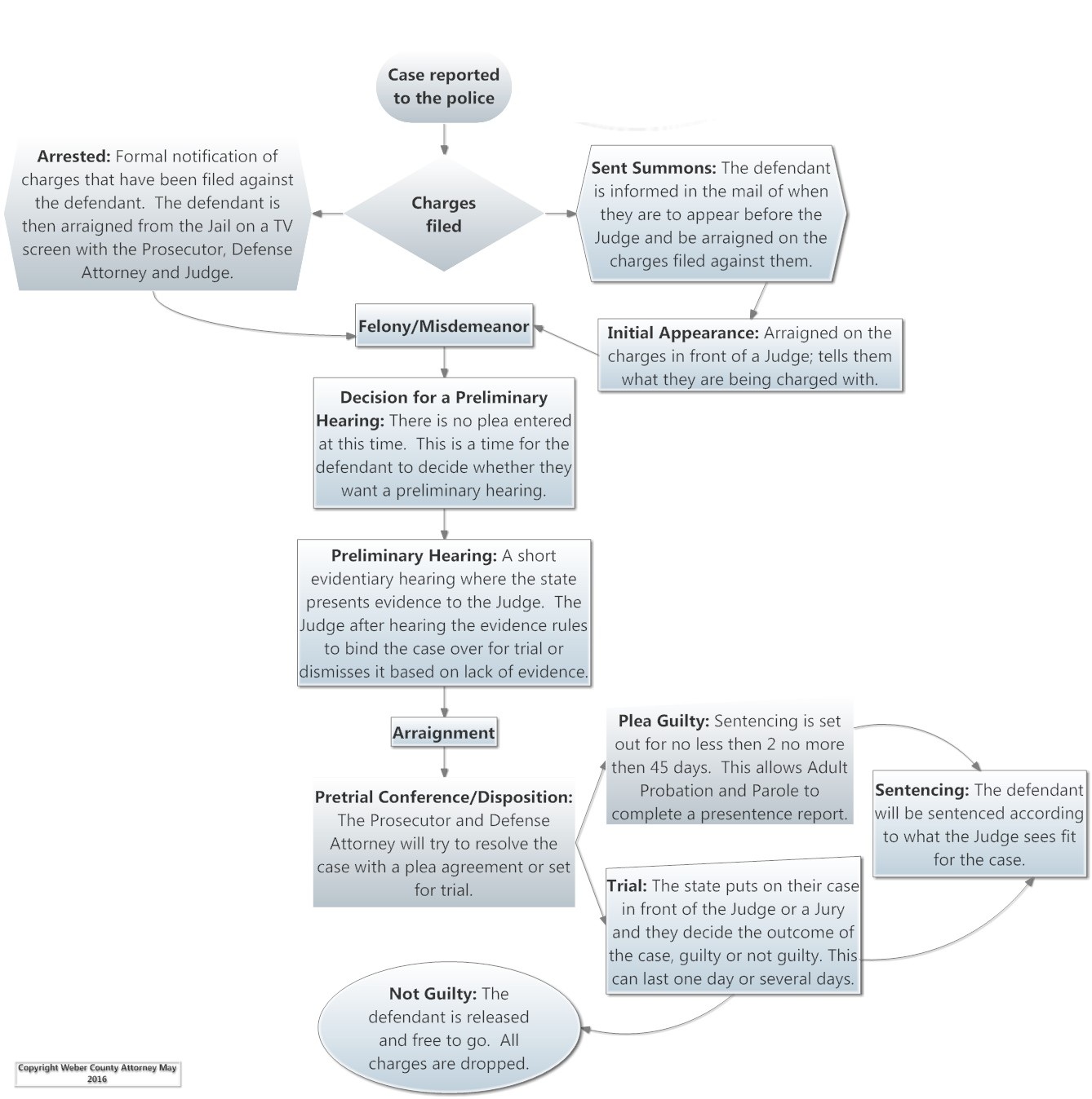
Victim Witness - Court Process



Courts

2nd District Court
801-395-1079                                    
2525 Grant Ave
Ogden, Ut 84401

Weber County Justice Court
801-399-8505
2380 Washington BLVD Suite 250
Ogden, Ut 84401

2nd District Juvenile Court
801-334-4700
165 20th Street
Ogden UT 84401

Ogden City Justice Court
801-629-8560
310 26th Street
Ogden Ut 84401

North Ogden Justice Court
801-737-2203
515 E 2200 N
North Ogden Ut 84414

Uintah Justice Court
801-479-4130
2191 East 6550 South
Uintah, UT 84405

Washington Terrace Justice Court
801-393-8951
5249 South 400 East
Washington Terrace, UT 84405

South Ogden Justice Court         
801-622-2723
3950 Adams Ave
Ogden Ut 84403

Roy Justice Court            
801-774-1051
5051 S 1900 W
Roy UT 84067

Riverdale Justice Court
801-394-9314
4600 S Weber River Road #8
Riverdale UT 84405

Pleasant View Justice Court                       
801-782-6741
520 W Elberta Drive
Pleasant View Ut 84414

Plain City Justice Court
801-731-4908
4160 W 2200 N
Plain City Ut 84404

Harrisville Justice Court
801-782-4100
363 W Independence Blvd
Ogden Ut  84404

Farr West Justice Court
801-731-4187
1896 N 1800 W
Farr West Ut 84404

Home
Domestic Violence
Identity Fraud
Drug Crimes
Murder
Sex Offenses
Helpful resources for victims
Legal Terms & Definitions
Utah Victims' Rights
Contact Us
FAQ
Other Links

Weber County District Court
Victim Witness Coordinators
Jamie Pitt: 801-399-8672
Diane Oberg-Lowe: 801-399-8698
Shannell Corbin: 801-399-8631
Lee Ann Nielson: 801-399-8677
Holly Price: 801-399-8378
Kiani Barker: 801-399-8680

Weber County Juvenile Court
Victim Witness Coordinator
Diane Oberg-Lowe: 801-399-8698

Weber County Justice Court
Victim Witness Coordinator
Kiani Barker: 801-399-8680

Court Process:
Court Process Home
Restitution (English & Spanish)

Attorney Home
Victim Witness
Officer JusticeWeb login
Defense Attorney JusticeWeb login

Weber County, Utah

Founded in 1850, Weber County occupies a stretch of the Wasatch Front, part of the eastern shores of the Great Salt Lake, and much of the rugged Wasatch Mountains.

  • Address

    Weber Center
    2380 Washington Blvd
    Ogden, Utah 84401

  • Facebook

  • Twitter

  • Instagram

  • YouTube

© Weber County. All rights reserved.
Terms of Use | Privacy Policy | Website Feedback